开源孪创
简介
入门
人
车
模拟
概念
模块
开发
场景
地图孪生
资产孪生
模拟引擎
其他
参考目录
生态系统
贡献指南
开源孪创
Carla plugin
在 GitHub 上编辑
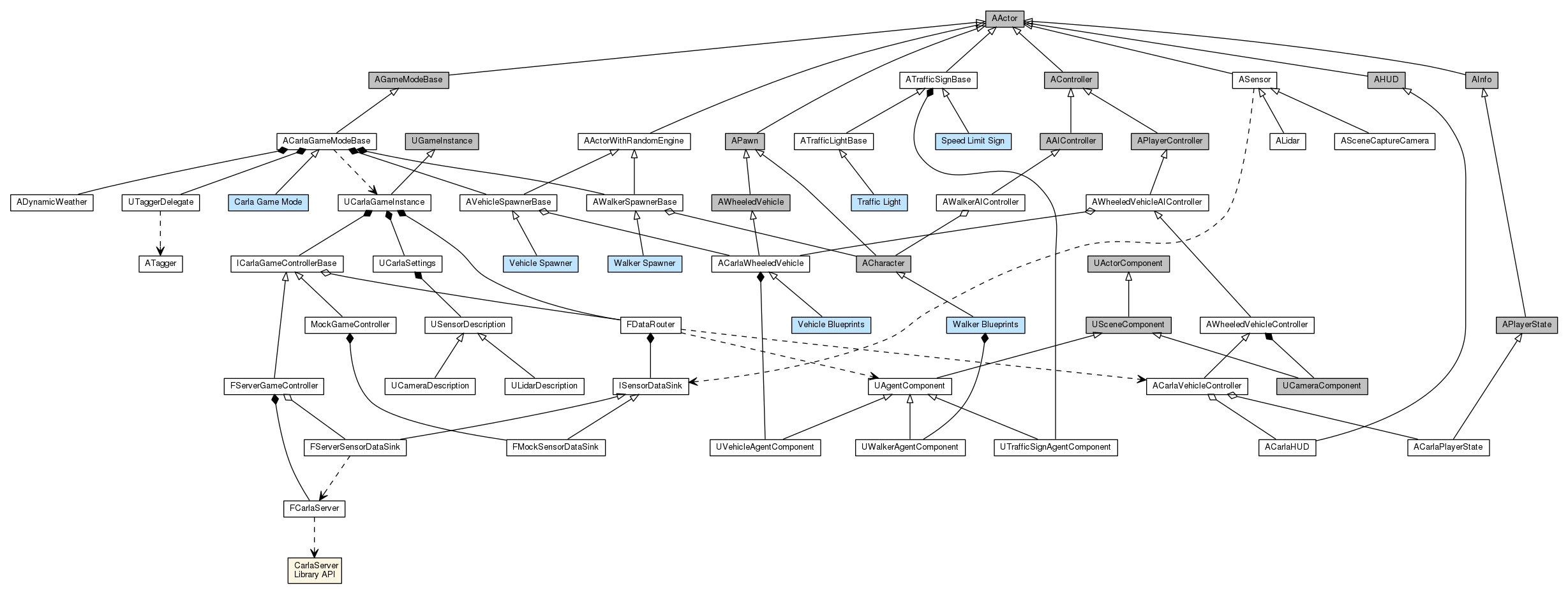
虚幻引擎的 Carla 插件
各个类的继承关系图:
C++文档
GitHub